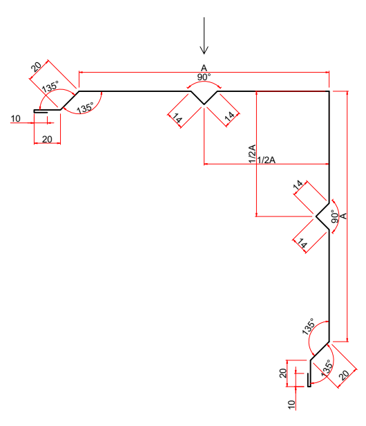
UBH tugiprofiil
TENAX PANELi tsingikattega liistud pakuvad vastupidavat ja pikaajalist kaitset korrosiooni eest, tagades stabiilse ja turvalise ühenduse sandwich-paneelide ja ümbritseva keskkonna vahel.
Toote jaoks pole variatsioone
Pole valitud tootevarianti
Kogus
tk
Hind: + Käibemaks
|
|
Lahendused

